新聞資訊

湖北洋豐科陽節能設備有限公司數控液壓剪板機、數控折彎機招(zhāo)標公(gōng)告

 

湖北洋豐科陽節能設備有限公司(sī)數控液壓剪板機、數控折彎機招(zhāo)標公告

 

 

    湖北洋豐科陽節能設備有限公司是一家集研發、生產、銷售、服務為一體的(de)大型(xíng)民營高科技企業,由大型企業(yè)集團—洋豐(fēng)集團(tuán)控(kòng)股。集團核心企業湖北新洋豐肥業股份有限公司是(shì)深(shēn)交所主板上市公司(股票代碼:000902),公司現有資(zī)產80億元(yuán),員工7000餘人(rén),是國家級高新技術企業(yè),中國民營企業(yè)500強,中國製(zhì)造(zào)業500強。

 

 

1. 前言

本招(zhāo)標項目數控機床由招標人湖北洋豐科陽節能設備有限公司自行組織招標,設備(bèi)地點為本公司(sī)坐(zuò)落地點(diǎn)湖北省荊門市(shì)東寶區荊(jīng)襄大(dà)道(dào)56。現邀請在中國境內注冊並具有獨(dú)立法人資格的合法企(qǐ)業前來投標。

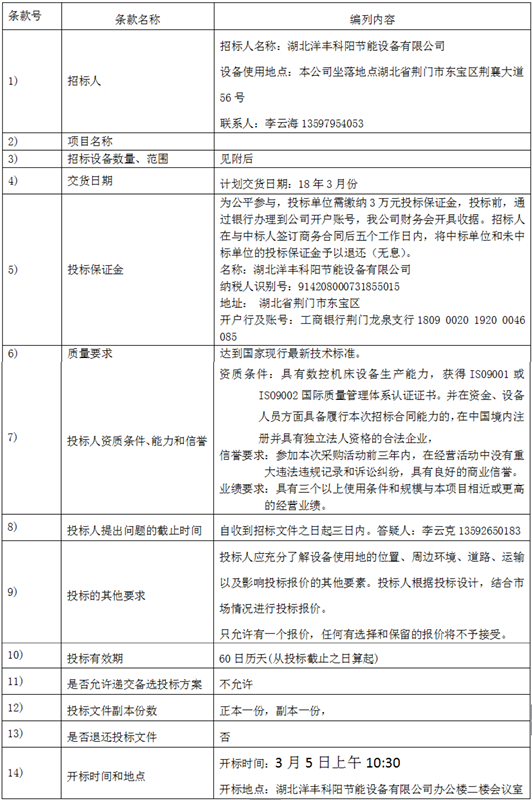
2. 投標人須知(下表)

 

 

首 頁 | 關於小明看看永久免费 | 榮譽(yù)資質 | 產品中心 | 工程案例 | 新聞資(zī)訊 | 招商加盟(méng) | 招賢納才(cái) | 聯係小明看看永久免费(men)
版權所有 © 2022   湖(hú)北洋豐科陽節能設備有限公司   鄂ICP備14011208號-1  鄂ICP備14011208號-2
地址: 湖北省荊門市東寶區荊東大道71號  郵編: 448000  電話:0724-2216966  郵箱:307863214@qq.com  投資有(yǒu)風險,選擇需謹慎
網絡經濟主體(tǐ)信息
技術支持:荊門融媒網絡科(kē)技
网站地图 小明看看永久免费_小明看看发布_小明看看永久局域_2015小明看看